Trước đây tôi luôn nghĩ giữ nhà gọn gàng đồng nghĩa với việc phải chăm chỉ hơn người khác. Tôi lau dọn gần như mỗi ngày, thấy bừa bộn là sốt ruột, cuối tuần lại tổng vệ sinh đến mệt rã rời. Nhưng càng làm nhiều tôi càng thấy đuối sức. Mãi đến khi bước qua tuổi 30, tôi mới hiểu điều mẹ từng nói: giữ nhà sạch không nằm ở việc con làm bao nhiêu, mà ở việc con biết chọn làm gì và bỏ qua điều gì.
1. Việc nhà phải có ưu tiên thì mới nhẹ người.
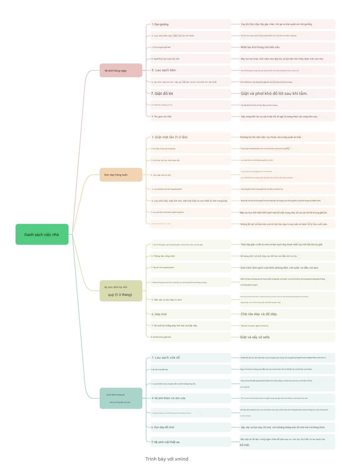
Mẹ chưa bao giờ dọn nhà theo cảm hứng, bà luôn có thứ tự rõ ràng, và tôi học được rằng không phải chỗ nào cũng cần lau mỗi ngày. Bếp và nhà vệ sinh là hai khu vực cần chăm thường xuyên vì dễ tích tụ bẩn, nên chỉ cần nấu ăn xong lau bếp ngay, rửa mặt xong gạt khô bồn, rác đầy thì mang đi đổ, mỗi việc vài phút nhưng ngăn được sự tích tụ. Ngược lại, những việc như lau kính, sắp xếp tủ đồ hay giặt rèm cửa có thể giãn ra theo tháng hoặc theo mùa, khi biết tập trung vào điểm quan trọng, tự nhiên tôi thấy khối lượng việc nhà giảm đi đáng kể mà nhà vẫn nhìn rất gọn.
![]() |
![]() |
![]() |
2. Muốn nhà bớt loạn thì phải bớt đồ, và đây là điều khó nhất.
Tôi từng giữ lại gần như mọi thứ vì nghĩ rằng biết đâu sau này sẽ dùng đến, nhưng mẹ nói một câu khiến tôi tỉnh ra: đồ không dùng chính là thứ đang chiếm chỗ và chiếm cả công sức của con mỗi ngày. Từ đó tôi đặt cho mình nguyên tắc, ba tháng không dùng đến thì nên xem lại, trừ đồ theo mùa; nếu không thật sự cần thì tặng, cho hoặc bỏ. Khi đồ đạc ít đi, mặt bàn trống hơn, tủ bớt chật, tôi nhận ra việc dọn dẹp trở nên nhẹ nhàng vì mình không còn phải xoay xở với quá nhiều thứ vô nghĩa.
![]() |
![]() |
3. Sắp xếp phải thuận theo thói quen sống thì nhà mới lâu bừa.
Trước kia tôi hay cất đồ theo “logic đẹp mắt”, nhưng mẹ lại luôn để đồ theo “logic sử dụng”, và đó mới là điều giúp duy trì trật tự. Nếu gia đình có thói quen mang tất ở cửa ra vào thì để tất sạch ngay tủ giày, nếu hay cắt móng tay ở sofa thì để bấm móng trong ngăn bàn trà, khăn lau bếp nên ở cạnh bồn rửa thay vì treo tận ban công. Khi đồ ở gần nơi sử dụng, người trong nhà sẽ dễ cất lại hơn, và chính sự thuận tiện ấy khiến căn nhà ít rơi vào trạng thái lộn xộn.
4. Đừng tự làm hết nếu máy móc có thể thay mình.
Mẹ từng rất tiết kiệm nhưng sau này bà bảo tôi rằng tiết kiệm sức lực mới là điều quan trọng nhất, vì sức khỏe và thời gian không thể mua lại. Máy rửa bát, robot hút bụi hay các thiết bị hỗ trợ khác không phải để khoe mà để giảm những thao tác lặp đi lặp lại, bớt cúi lưng và bớt tiêu hao năng lượng. Khi tôi cho phép mình dựa vào máy móc nhiều hơn, tôi nhận ra mình có thêm thời gian nghỉ ngơi hoặc làm điều mình thích, và tâm trạng cũng vì thế mà nhẹ hơn.
![]() |
5. Việc nhà cần được nhìn thấy và được chia sẻ.
Trước đây tôi mặc định mình làm là chuyện đương nhiên, nhưng rồi mẹ nhắc rằng nếu con không nói ra, người khác sẽ không biết có bao nhiêu việc đang diễn ra mỗi ngày. Tôi bắt đầu liệt kê những việc cần làm trong tuần, từ việc nhỏ như đổ rác đến việc lớn như lau sàn, rồi phân công rõ ràng và đặt mốc hoàn thành trước cuối tuần. Không cần phải chia tuyệt đối 50–50, nhưng khi mỗi người đều có trách nhiệm cụ thể, việc nhà không còn là gánh nặng thầm lặng của riêng ai nữa.
6. Những mẹo nhỏ có thể giảm đi rất nhiều động tác thừa.
Tôi học được rằng đôi khi chỉ cần thay đổi cách làm là đã tiết kiệm được công sức, chẳng hạn lồng sẵn nhiều túi rác để khỏi thay liên tục, đặt một hộp nhỏ trên bàn để gom đồ lặt vặt trong tuần rồi cuối tuần xử lý một lần, hay treo thùng rác lên cao để dễ lau sàn. Những chi tiết tưởng chừng rất nhỏ này lại giúp tiết kiệm thời gian và tránh việc phải dọn đi dọn lại nhiều lần trong ngày.
![]() |
7. Và cuối cùng, phải biết bỏ qua khi mình mệt.
Tôi từng cố giữ nhà trong trạng thái hoàn hảo mọi lúc, nhưng càng cố tôi càng thấy áp lực, cho đến khi hiểu rằng nhà là nơi để sống chứ không phải để phục vụ tiêu chuẩn hoàn mỹ nào đó. Có những ngày năng lượng thấp, tôi cho phép mình “không nhìn thấy” một chút bừa bộn và đợi khi tinh thần tốt hơn sẽ xử lý, bởi giữ nhịp sống phù hợp với sức mình cũng là một cách chăm sóc gia đình.























13 năm đi Nhật, gửi về gần 4 tỷ nhờ bố mẹ mua vàng hộ: Ngày trở về tôi mới biết mình không còn gì
Gái xinh chia sẻ bài đăng về "tiêu chuẩn cao" nhưng điều khiến dân tình trầm trồ là nhan sắc đỉnh chóp!
Lên bTaskee book dọn nhà nhưng làm ẩu, đến 3 tiếng toilet dơ y nguyên, thậm chí chẳng ai nhận việc: Đại diện thương hiệu nói gì?
Gia nhập đường đua "đón hè", Elly Trần "hack tuổi", diện bikini cực "nóng" khiến người xem ngây ngất
Bước sang tháng 2 Âm lịch: 3 con giáp "hốt bạc" mỏi tay, lộc lá ngập nhà, nhưng 1 tuổi này cẩn thận hao tài tốn của
Cùng chuyên mục
“Công việc của tôi rất ổn và đó mới chính là vấn đề”
Khánh Thi – Chí Anh kết hợp: DanceSport Việt Nam "quét sạch" HCV, khiến đối thủ Đông Nam Á phải "ngả mũ"
Những bữa ăn nhỏ "khiến bạn già đi nhanh hơn": Một "sai lầm" trong chế độ ăn uống khiến bạn dễ bị gan nhiễm mỡ
Màn ứng xử điểm 10 của ông chồng tinh tế khiến hội chị em thi nhau "xin vía"
Thích giày Tabi nhưng ví tiền nói "không": Đây là những lựa chọn giá mềm khiến Margiela cũng phải "dè chừng"
4 kiểu "thông minh giả" ở trẻ dễ khiến cha mẹ lầm tưởng: Nếu không sớm sửa đổi, tương lai con khó thành công