Việc giải mã các biến đổi gen trong nhóm tế bào này không chỉ giúp làm rõ cơ chế hình thành bệnh mà còn mở ra hướng điều trị trúng đích, cá thể hóa cho từng bệnh nhân trong tương lai.
Ung thư hạch (u lympho) là bệnh lý ác tính của hệ bạch huyết, xảy ra khi các tế bào lympho phát triển bất thường và mất kiểm soát. Điều đáng nói là bệnh thường khởi phát âm thầm với những biểu hiện dễ bị bỏ qua như nổi hạch không đau, mệt mỏi hay sụt cân. Dù y học đã có nhiều tiến bộ trong điều trị, hiệu quả vẫn khác nhau rõ rệt giữa các bệnh nhân. Nguyên nhân được cho là liên quan đến sự khác biệt về gen và tình trạng hoạt động của hệ miễn dịch, những yếu tố chưa được hiểu đầy đủ, đặc biệt trên bệnh nhân Việt Nam.
Trong những năm gần đây, nghiên cứu ung thư hạch đang dần chuyển hướng từ điều trị triệu chứng sang tìm hiểu “gốc rễ” của bệnh ở cấp độ tế bào và di truyền. Tế bào gốc tạo máu CD34+ là nguồn sinh ra các tế bào miễn dịch cùng với các tế bào như tế bào tua và đại thực bào được xem là những mắt xích quan trọng. Bên cạnh đó, các gen điều hòa miễn dịch như A20 hay CYLD có thể đóng vai trò quyết định trong việc bệnh tiến triển ra sao và đáp ứng điều trị như thế nào. Tuy nhiên, mối liên hệ giữa đột biến gen, chức năng tế bào miễn dịch và cơ chế sinh bệnh vẫn còn là khoảng trống lớn.
Xuất phát từ thực tế đó, PGS.TS. Nguyễn Thị Xuân và nhóm nghiên cứu Viện Sinh học - Viện Hàn lâm Khoa học và Công nghệ Việt Nam đã thực hiện đề tài “Nghiên cứu vai trò của một số gen điều hòa chức năng tế bào gốc CD34+ và tế bào tua phục vụ công tác điều trị bệnh ung thư hạch” (mã số: TĐTBG0.05/21-23). Nghiên cứu tập trung giải mã các biến đổi gen trên tế bào CD34+ và làm rõ vai trò của các gen điều hòa trong ung thư hạch. Bằng cách kết hợp công nghệ giải trình tự gen thế hệ mới và chỉnh sửa gen hiện đại, nghiên cứu góp phần làm sáng tỏ cơ chế bệnh, mở ra hướng tiếp cận điều trị cá thể hóa phù hợp với đặc điểm di truyền của từng bệnh nhân, từ đó nâng cao hiệu quả điều trị trong tương lai.
![]() |
| PGS.TS. Nguyễn Thị Xuân (bên trái) cùng cán bộ nghiên cứu tại phòng thí nghiệm. |
Từ phát hiện gen đến gợi mở điều trị trúng đích
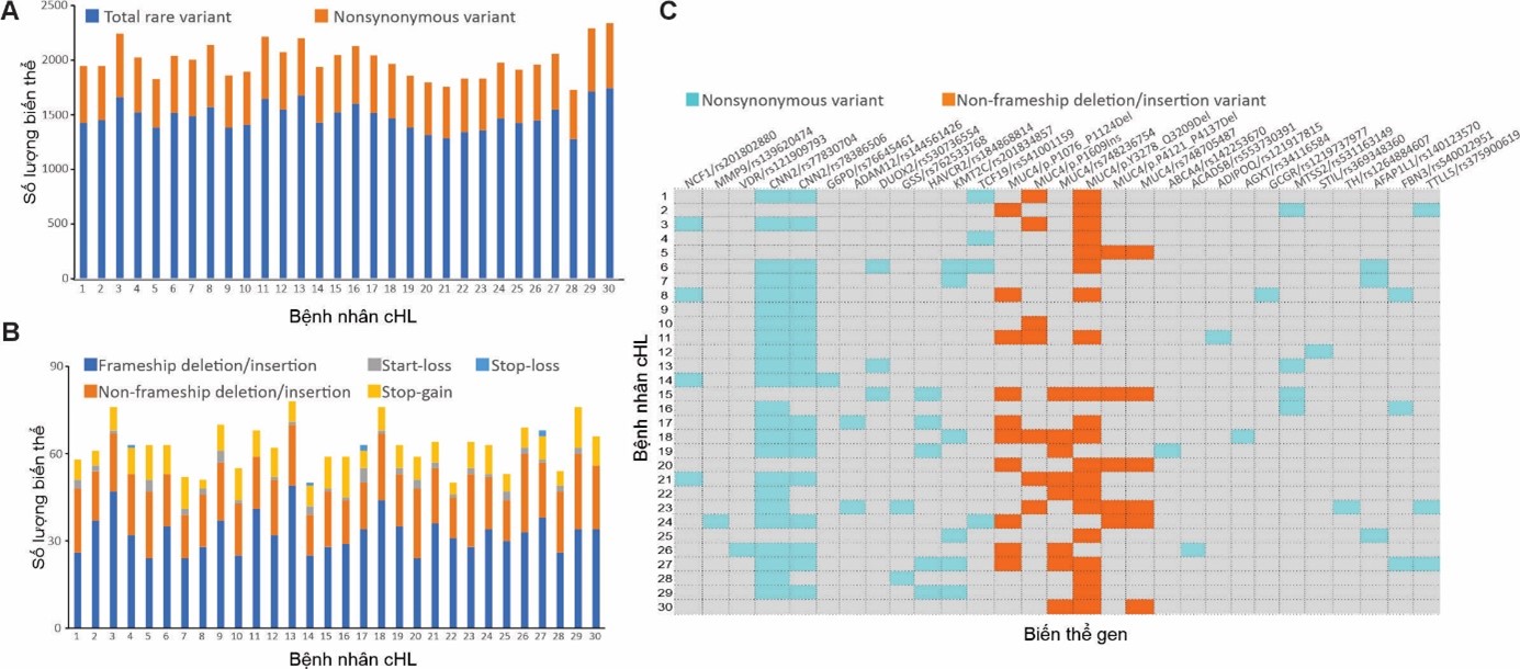
Một trong những điểm nổi bật của nghiên cứu là việc giải trình tự hệ gen trên tế bào gốc CD34+, nhóm tế bào rất hiếm nhưng lại được xem là “khởi nguồn” của hệ miễn dịch. Từ đó, nhóm nghiên cứu đã phát hiện nhiều biến thể gen liên quan trực tiếp đến ung thư hạch, trong đó đáng chú ý là các gen như NCF1, MMP9, VDR và đặc biệt là CNN2, MUC4 những gen xuất hiện với tần suất cao ở bệnh nhân. Các kết quả này giúp làm rõ hơn bức tranh di truyền của bệnh vốn còn nhiều khoảng trống nhất là trên người Việt Nam.
Nghiên cứu cho thấy, khi hai gen CNN2 và MUC4 hoạt động ở mức thấp, bệnh có xu hướng tiến triển nặng hơn, kèm theo các dấu hiệu như phản ứng viêm tăng hoặc rối loạn các chỉ số máu. Điều này mở ra khả năng sử dụng các gen này như “tín hiệu cảnh báo sớm”, giúp bác sĩ nhận diện nhóm bệnh nhân nguy cơ cao để có hướng điều trị phù hợp hơn.
Đáng chú ý, việc tập trung vào tế bào CD34+ thay vì chỉ nghiên cứu trực tiếp trên tế bào khối u đã giúp phát hiện những biến thể gen “ẩn” mà trước đây ít được chú ý. Đây được xem là bước tiến quan trọng, góp phần tiếp cận ung thư hạch từ giai đoạn sớm nhất của quá trình hình thành bệnh.
![]() |
| Thí nghiệm tách tế bào đơn nhân tủy xương để phân lập tế bào gốc CD34. |
Trao đổi về kết quả nghiên cứu, PGS.TS. Nguyễn Thị Xuân cho biết: Ung thư hạch được chia thành hai nhóm chính là Hodgkin và không Hodgkin, trong đó nhóm không Hodgkin phổ biến hơn và có đặc điểm bệnh rất đa dạng. Ở nhóm bệnh nhân ung thư hạch không Hodgkin, một số biến thể gen như A20 và TLR4 không chỉ liên quan đến nguy cơ mắc bệnh mà còn ảnh hưởng đến chức năng của các cơ quan như gan và thận. Điều này cho thấy cùng một chẩn đoán ung thư hạch nhưng cơ chế bệnh ở mỗi người có thể rất khác nhau.
Theo PGS.TS. Nguyễn Thị Xuân: Chính những khác biệt này lý giải vì sao có bệnh nhân đáp ứng điều trị tốt, trong khi bệnh nhân khác lại tiến triển nặng hơn. Khi hiểu rõ vai trò của các gen trong hoạt động của hệ miễn dịch, nhóm có thêm cơ sở hướng tới nghiên cứu giải pháp phù hợp hơn cho từng bệnh nhân.
Đặc biệt, nghiên cứu đã chỉ ra rằng gen A20 đóng vai trò như một “công tắc” điều khiển hoạt động của tế bào miễn dịch. Khi gen này hoạt động bất thường, khả năng nhận diện và tiêu diệt tế bào ung thư của tế bào tua và đại thực bào bị ảnh hưởng rõ rệt. Ngược lại, nếu điều chỉnh được hoạt động của gen A20, hiệu quả tiêu diệt tế bào ung thư có thể được cải thiện.
![]() |
| Phân tích biến thể gen bằng kỹ thuật giải trình tự toàn bộ vùng gen mã hóa. |
Một phát hiện đáng chú ý khác là sự khác biệt trong tác động của thuốc hóa trị. Nghiên cứu cho thấy, một số thuốc như Doxorubicin không chỉ tiêu diệt tế bào ung thư mà còn “kích hoạt” hệ miễn dịch tham gia vào quá trình này. Đặc biệt, khi kết hợp với các thuốc nhắm vào đường tín hiệu như Everolimus, hiệu quả điều trị có thể được tăng cường ở những bệnh nhân có bất thường gen nhất định. Đây là cơ sở quan trọng cho việc phát triển các phác đồ điều trị kết hợp, cá thể hóa theo từng bệnh nhân.
Bên cạnh đó, nghiên cứu cũng làm rõ vai trò của gen CNN2 trong việc điều hòa hoạt động của tế bào tua, một trong những “chiến binh” quan trọng của hệ miễn dịch. Gen này ảnh hưởng đến nhiều quá trình như viêm, chết tế bào và khả năng đáp ứng miễn dịch, cho thấy tiềm năng trở thành mục tiêu mới trong điều trị.
Chia sẻ về thành tựu của nghiên cứu, PGS.TS. Nguyễn Thị Xuân cho biết: Nhóm đã xây dựng thành công bộ dữ liệu hệ gen exome của 30 bệnh nhân ung thư hạch ở người của Việt Nam, nguồn dữ liệu có ý nghĩa quan trọng cho nghiên cứu di truyền và y học chính xác trong nước. Việc phân lập, nuôi cấy và làm chủ nguồn tế bào gốc CD34+ cùng tế bào tua với tỷ lệ sống cao đã tạo nền tảng thực nghiệm vững chắc cho các nghiên cứu sâu hơn. Đặc biệt, nhóm đã xác định được vai trò điều hòa của các gen như A20, CYLD và CNN2 trong hoạt động miễn dịch và tiến triển bệnh, đồng thời xây dựng quy trình chỉnh sửa gen bằng công nghệ CRISPR-Cas9, bước tiến quan trọng mở ra khả năng can thiệp điều trị theo hướng cá thể hóa.
Các kết quả đã được công bố trên nhiều tạp chí khoa học uy tín trong và ngoài nước, góp phần khẳng định chất lượng và tính hội nhập quốc tế của công trình. Đồng thời, đề tài cũng tham gia đào tạo nguồn nhân lực nghiên cứu trình độ cao, tạo nền tảng cho các hướng nghiên cứu tiếp theo.
Hội đồng nghiệm thu cấp Viện Hàn lâm Khoa học và Công nghệ Việt Nam đánh giá cao nghiên cứu về cả giá trị khoa học và tính ứng dụng lâm sàng. Nhóm đã tiếp cận bài bản, sử dụng các công nghệ hiện đại như giải trình tự gen thế hệ mới, phân tích miễn dịch và sinh học phân tử, từ đó làm sáng tỏ nhiều cơ chế quan trọng liên quan đến ung thư hạch. Đặc biệt, việc phát hiện các biến thể gen có ý nghĩa tiên lượng và mở ra hướng điều trị đích cá thể hóa được xem là điểm nhấn nổi bật, góp phần nâng cao hiệu quả điều trị và giảm biến chứng cho người bệnh. Hội đồng nhận định đây là nghiên cứu có chiều sâu, bắt kịp xu hướng y học chính xác trên thế giới, đồng thời có tiềm năng triển khai rộng rãi tại các cơ sở y tế trong nước.






















4 loại cá được bác sĩ ví như “thuốc chống ung thư tự nhiên”, đẩy lùi nguy cơ nhồi máu cơ tim
Bác sĩ tiết lộ 6 chất độc trong nhà bếp có thể gây ung thư, phù phổi: Máy hút mùi thôi chưa đủ, hãy nhớ 4 mẹo phòng ngừa
2 vợ chồng cùng mắc ung thư gan vì loại dầu ăn nhiều gia đình vẫn dùng hàng ngày
5 loại rau là "thuốc chống ung thư tự nhiên" giá rẻ, chợ Việt rất sẵn nhưng nhiều người không biết mà ăn
PGS.TS Ngô Thị Huyền: Lan tỏa tri thức số bằng trách nhiệm của một nữ trí thức trẻ
Học trò PGS.TS.NSƯT Tân Nhàn xuất sắc đăng quang Giải Nhất tại Cuộc thi Âm nhạc Quốc tế
Cùng chuyên mục
Nhật Bản giới thiệu công nghệ lọc vi nhựa tự nhiên bằng nấm
Chế độ ăn nhiều muối có thể khiến nam giới suy giảm trí nhớ nhanh hơn
Nghiên cứu cảnh báo nguy cơ yếu xương ở trẻ em do “hóa chất vĩnh cửu”
Công nghệ nước rửa sinh học giúp nông sản sạch hóa chất, kéo dài thời gian bảo quản
Bí ẩn tấm bia đá 2.000 năm tuổi khắc họa hoàng đế La Mã dưới hình tượng một pharaoh
Phát hiện khả năng “chiết xuất” kim loại độc từ đất ô nhiễm của các loại rau họ cải