Ung thư hạch, hay còn gọi là u lympho, là một trong những bệnh lý ác tính phức tạp của hệ bạch huyết. Bệnh hình thành khi các tế bào lympho thành phần quan trọng của hệ miễn dịch tăng sinh mất kiểm soát. Điều đáng lo ngại là quá trình khởi phát thường âm thầm, biểu hiện mơ hồ như nổi hạch không đau, mệt mỏi kéo dài hay sụt cân, khiến nhiều trường hợp chỉ được phát hiện ở giai đoạn muộn.
Trong nhiều năm, y học đã đạt được những bước tiến đáng kể trong điều trị ung thư hạch, từ hóa trị, xạ trị đến liệu pháp miễn dịch. Tuy nhiên, thực tế lâm sàng cho thấy hiệu quả điều trị vẫn rất khác nhau giữa các bệnh nhân. Có người đáp ứng tốt, bệnh lui nhanh; nhưng cũng có trường hợp tiến triển nặng dù áp dụng cùng một phác đồ. Sự khác biệt này được cho là bắt nguồn từ yếu tố di truyền và trạng thái hoạt động của hệ miễn dịch những lĩnh vực vẫn còn nhiều khoảng trống, đặc biệt trong bối cảnh dữ liệu trên người Việt Nam còn hạn chế.
![]() |
| PGS.TS. Nguyễn Thị Xuân (bên trái) cùng cán bộ nghiên cứu tại phòng thí nghiệm |
Trên thế giới, nghiên cứu ung thư hạch đang dần chuyển từ cách tiếp cận điều trị triệu chứng sang tìm hiểu “gốc rễ” của bệnh ở cấp độ tế bào và phân tử. Trong đó, tế bào gốc tạo máu CD34+ nguồn sinh ra toàn bộ các tế bào miễn dịch được xem là mắt xích nền tảng. Đây cũng là nơi những biến đổi di truyền ban đầu có thể âm thầm tích tụ, tạo tiền đề cho sự hình thành ung thư.
Tuy vậy, việc nghiên cứu trực tiếp trên nhóm tế bào này không hề đơn giản. CD34+ là quần thể tế bào hiếm, khó phân lập và nuôi cấy. Vì thế, phần lớn các nghiên cứu trước đây tập trung vào tế bào khối u đã biệt hóa, bỏ qua giai đoạn sớm nhất của bệnh.
Xuất phát từ yêu cầu thực tiễn đó, nhóm nghiên cứu do PGS.TS. Nguyễn Thị Xuân (Viện Sinh học, Viện Hàn lâm Khoa học và Công nghệ Việt Nam) đã triển khai đề tài “Nghiên cứu vai trò của một số gen điều hòa chức năng tế bào gốc CD34+ và tế bào tua phục vụ công tác điều trị bệnh ung thư hạch” (mã số: TĐTBG0.05/21-23).
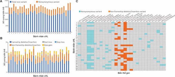
Điểm khác biệt cốt lõi của nghiên cứu nằm ở việc tiếp cận ung thư hạch từ chính tế bào gốc tạo máu nơi khởi phát hệ miễn dịch. Bằng cách kết hợp công nghệ giải trình tự gen thế hệ mới (NGS) và các kỹ thuật sinh học phân tử hiện đại, nhóm đã tiến hành phân tích hệ gen exome trên tế bào CD34+ của 30 bệnh nhân ung thư hạch tại Việt Nam.
Kết quả thu được không chỉ bổ sung dữ liệu di truyền quan trọng mà còn mở ra một “bản đồ” mới về các biến thể gen liên quan đến bệnh. Trong số đó, các gen như NCF1, MMP9, VDR được xác định có liên quan trực tiếp đến quá trình hình thành và tiến triển ung thư. Đáng chú ý, hai gen CNN2 và MUC4 xuất hiện với tần suất cao ở bệnh nhân, trở thành những ứng viên tiềm năng trong nghiên cứu tiên lượng và điều trị.
Theo nhóm nghiên cứu, việc phát hiện các biến thể này trên tế bào CD34+ mang ý nghĩa đặc biệt. Khác với tế bào khối u đã trải qua nhiều biến đổi thứ cấp, tế bào gốc phản ánh sớm hơn những bất thường di truyền “cốt lõi”. Nhờ đó, các biến thể gen “ẩn” trước đây ít được chú ý đã được nhận diện.
![]() |
| Thí nghiệm tách tế bào đơn nhân tủy xương để phân lập tế bào gốc CD34 |
Không dừng lại ở việc phát hiện, nghiên cứu còn đi sâu phân tích vai trò chức năng của các gen này trong tiến triển bệnh. Một trong những phát hiện đáng chú ý là mối liên hệ giữa mức độ biểu hiện của gen CNN2 và MUC4 với mức độ nặng của ung thư hạch.
Cụ thể, khi hai gen này hoạt động ở mức thấp, bệnh có xu hướng tiến triển nhanh hơn, đi kèm với các biểu hiện như tăng phản ứng viêm hoặc rối loạn các chỉ số huyết học. Điều này cho thấy CNN2 và MUC4 có thể đóng vai trò như những “chỉ dấu sinh học” giúp nhận diện sớm nhóm bệnh nhân nguy cơ cao.
Ở góc độ lâm sàng, phát hiện này mở ra khả năng ứng dụng trong tiên lượng bệnh. Thay vì chờ đến khi bệnh diễn tiến rõ rệt, bác sĩ có thể dựa trên các tín hiệu di truyền để phân tầng nguy cơ, từ đó điều chỉnh chiến lược điều trị phù hợp hơn ngay từ đầu.
PGS.TS. Nguyễn Thị Xuân cho biết, ung thư hạch được chia thành hai nhóm chính: Hodgkin và không Hodgkin. Trong đó, ung thư hạch không Hodgkin chiếm tỷ lệ lớn và có tính dị biệt cao về mặt sinh học. Chính sự đa dạng này khiến việc điều trị trở nên phức tạp, đòi hỏi cách tiếp cận cá thể hóa.
Nghiên cứu cũng chỉ ra rằng, một số biến thể gen như A20 và TLR4 không chỉ liên quan đến nguy cơ mắc bệnh mà còn ảnh hưởng đến chức năng của các cơ quan như gan, thận. Điều đó lý giải vì sao cùng một chẩn đoán nhưng diễn biến bệnh ở mỗi bệnh nhân lại khác nhau.
Trong số các gen được nghiên cứu, A20 nổi lên như một yếu tố trung tâm điều hòa hoạt động của hệ miễn dịch. Gen này hoạt động như một “công tắc”, kiểm soát phản ứng của tế bào tua và đại thực bào hai lực lượng quan trọng trong việc nhận diện và tiêu diệt tế bào ung thư.
Khi A20 bị rối loạn chức năng, khả năng miễn dịch suy giảm rõ rệt, tạo điều kiện cho tế bào ung thư phát triển. Ngược lại, nếu điều chỉnh được hoạt động của gen này, hiệu quả tiêu diệt tế bào ác tính có thể được cải thiện đáng kể.
Đây là một gợi ý quan trọng cho chiến lược điều trị trúng đích. Thay vì chỉ tập trung tiêu diệt khối u, các phương pháp mới có thể hướng tới việc “tái lập” chức năng của hệ miễn dịch thông qua điều chỉnh các gen chủ chốt.
Bên cạnh A20, các gen như CYLD và CNN2 cũng được xác định có vai trò điều hòa miễn dịch và ảnh hưởng đến tiến triển bệnh. Đặc biệt, CNN2 liên quan đến nhiều quá trình sinh học như viêm, chết tế bào và đáp ứng miễn dịch, cho thấy tiềm năng trở thành mục tiêu điều trị mới trong tương lai.
Một điểm đáng chú ý khác của nghiên cứu là việc đánh giá tác động của thuốc điều trị trong bối cảnh di truyền cụ thể. Kết quả cho thấy, một số thuốc hóa trị như Doxorubicin không chỉ có tác dụng tiêu diệt tế bào ung thư mà còn kích hoạt hệ miễn dịch tham gia vào quá trình này.
Đặc biệt, khi kết hợp với các thuốc nhắm trúng đích như Everolimus, hiệu quả điều trị có thể được tăng cường ở những bệnh nhân mang biến thể gen nhất định. Điều này mở ra hướng xây dựng các phác đồ điều trị kết hợp, dựa trên đặc điểm di truyền của từng cá nhân.
Cách tiếp cận này phù hợp với xu hướng y học chính xác (precision medicine) đang phát triển mạnh trên thế giới, trong đó điều trị không còn “một công thức cho tất cả” mà được thiết kế riêng cho từng bệnh nhân.
Không chỉ dừng lại ở các phát hiện khoa học, nghiên cứu còn tạo dựng nền tảng dữ liệu và công nghệ quan trọng cho lĩnh vực y sinh học trong nước. Nhóm đã xây dựng thành công bộ dữ liệu hệ gen exome của 30 bệnh nhân ung thư hạch người Việt một nguồn tài nguyên có giá trị cho các nghiên cứu tiếp theo.
![]() |
| Phân tích biến thể gen bằng kỹ thuật giải trình tự toàn bộ vùng gen mã hóa |
Song song đó, việc phân lập, nuôi cấy thành công tế bào gốc CD34+ và tế bào tua với tỷ lệ sống cao đã mở ra khả năng thực nghiệm sâu hơn trong phòng thí nghiệm. Đây là bước tiến đáng kể, bởi trước đó việc làm chủ các dòng tế bào này còn nhiều hạn chế.
Đáng chú ý, nhóm nghiên cứu cũng đã xây dựng quy trình chỉnh sửa gen bằng công nghệ CRISPR-Cas9, cho phép can thiệp trực tiếp vào các gen liên quan đến bệnh. Đây được xem là nền tảng quan trọng để phát triển các liệu pháp điều trị mới trong tương lai.
Các kết quả nghiên cứu đã được công bố trên nhiều tạp chí khoa học trong và ngoài nước, đồng thời góp phần đào tạo đội ngũ nghiên cứu trẻ có trình độ cao. Điều này không chỉ nâng cao năng lực khoa học trong nước mà còn thúc đẩy hội nhập quốc tế.
Hội đồng nghiệm thu cấp Viện Hàn lâm Khoa học và Công nghệ Việt Nam đánh giá cao nghiên cứu cả về giá trị khoa học lẫn tiềm năng ứng dụng. Theo Hội đồng, đề tài đã được triển khai bài bản, sử dụng đồng bộ các công nghệ hiện đại như giải trình tự gen thế hệ mới, phân tích miễn dịch và sinh học phân tử.
Điểm nhấn nổi bật nằm ở việc phát hiện các biến thể gen có ý nghĩa tiên lượng và khả năng ứng dụng trong điều trị trúng đích. Những kết quả này không chỉ giúp nâng cao hiệu quả điều trị mà còn góp phần giảm thiểu tác dụng phụ, cải thiện chất lượng sống cho bệnh nhân.
Quan trọng hơn, nghiên cứu đã mở ra hướng tiếp cận mới trong điều trị ung thư hạch tại Việt Nam: tiếp cận từ “gốc rễ” của hệ miễn dịch. Đây là bước chuyển từ điều trị dựa trên biểu hiện sang điều trị dựa trên cơ chế một xu hướng tất yếu của y học hiện đại.
Trong bối cảnh ung thư ngày càng gia tăng và trở thành gánh nặng y tế toàn cầu, việc làm chủ các công nghệ sinh học tiên tiến và xây dựng dữ liệu di truyền đặc thù cho người Việt là yêu cầu cấp thiết.
Nghiên cứu về hệ gen tế bào gốc CD34+ trong ung thư hạch không chỉ là một thành tựu khoa học đơn lẻ, mà còn là bước đi chiến lược trong hành trình phát triển y học chính xác tại Việt Nam. Từ những dữ liệu ban đầu, các nhà khoa học có thể tiếp tục mở rộng quy mô nghiên cứu, kết nối với lâm sàng để chuyển giao vào thực tiễn điều trị.
Ở góc độ rộng hơn, công trình cũng cho thấy năng lực của các nhà khoa học Việt Nam trong việc tiếp cận những vấn đề phức tạp của y sinh học hiện đại. Khi khoa học đi sâu vào từng gene, từng tế bào, việc điều trị bệnh không còn dừng lại ở “chữa triệu chứng”, mà hướng tới can thiệp chính xác vào cơ chế gây bệnh.
Và từ những tế bào CD34+ nhỏ bé nơi khởi nguồn của hệ miễn dịch một cánh cửa mới đang dần mở ra cho cuộc chiến chống ung thư hạch: điều trị trúng đích, cá thể hóa, và hiệu quả hơn cho từng người bệnh.




















PGS, GS được giảm từ 40-60% giờ giảng, có thể tạm dừng giảng dạy 1 năm để tập trung nghiên cứu khoa học
TS. Đặng Thị Lệ Hằng là "Gương mặt trẻ Việt Nam tiêu biểu" năm 2025 ở lĩnh vực nghiên cứu khoa học
Hà Nội đăng cai Cuộc thi nghiên cứu khoa học, kỹ thuật quốc gia dành cho học sinh trung học
Phê duyệt Chương trình nâng cao năng lực tổ chức nghiên cứu khoa học công lập giai đoạn 2025–2030
Đam mê nghiên cứu khoa học của nữ "thủ khoa kép" ngành Công nghệ vật liệu
Cùng chuyên mục
PGS.TS. Nguyễn Thị Xuân cùng nhóm nghiên cứu đột phá giải mã hệ gen tế bào gốc CD34+ trong ung thư hạch
Khi AI làm khoa học: Vai trò của nhà khoa học sẽ đi về đâu trong thập kỷ tới?
Ai Cập trồng thành công lúa mì bằng nước mặn
Nấm có thể ảnh hưởng đến thời tiết và tạo mưa
Nhóm nghiên cứu Việt chế tạo thành công vật liệu compozit tính năng cao phục vụ ngành hàng không
Tối ưu vật liệu vệ tinh từ “lõi nano”: Hướng đi mới của các nhà khoa học Việt Nam